| Sign In | Join Free | My gastesters.com |
|
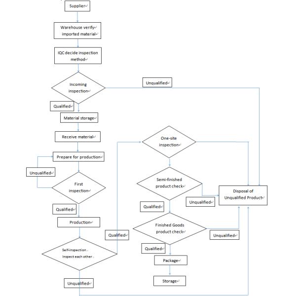
Every product has been inspected multiple times before packaging and delievery. Inspections inclulding:
1. Incoming material inspection, making sure our raw materials' qualifiPCion.
2. Welding inspection, making sure every weld meets our standards.
3. Configuration inspection, following up with all items in the order.
4. Inspection before sending out, double checking the order detail, making sure we send out what you exPCly wanted.
The Following is What Our QC Process Looks like:




|
|
|
|
|
|
|
|
Contact Person: MrTang